918com
首页
产品中心
配送机械人
B系列一体式配送机械人
C系列分体式配送机械人
C系列一体式配送机械人
S系列一体式配送机械人
Q系列一体式配送机械人
机械人智能货柜
无人清扫车
智赛洁 S3
智赛洁 S2
智能消毒机械人
智能消毒机械人
解决计划
智慧医院解决计划
手术室
PIVAS
消毒供应中心
磨练科
中心药房
智慧环卫解决计划
环卫案例分享
医废治明确决计划
相助与效劳
商务/项目相助
培训效劳
售后效劳
新闻资讯
企业新闻
行业新闻
媒体报道
关于918com
918com简介
品牌故事
企业文化
联系918com
中文
EN
新闻资讯
行业新闻
企业新闻
行业新闻
媒体报道
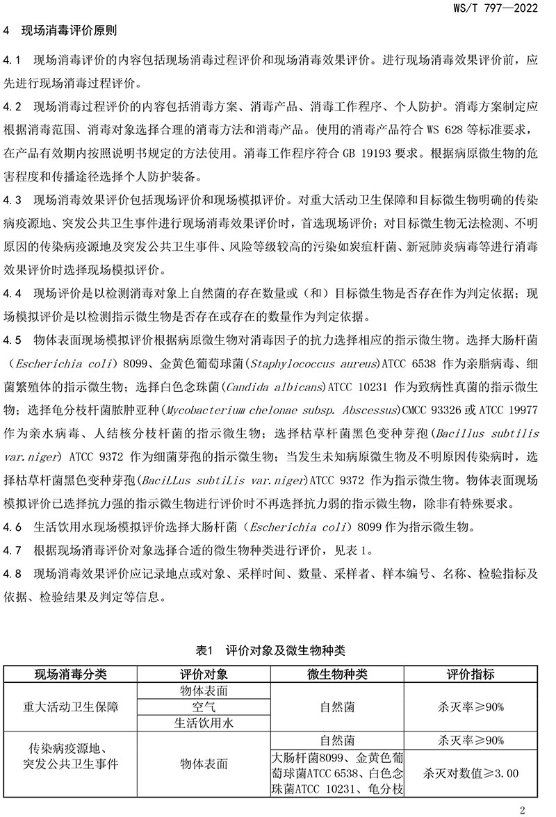
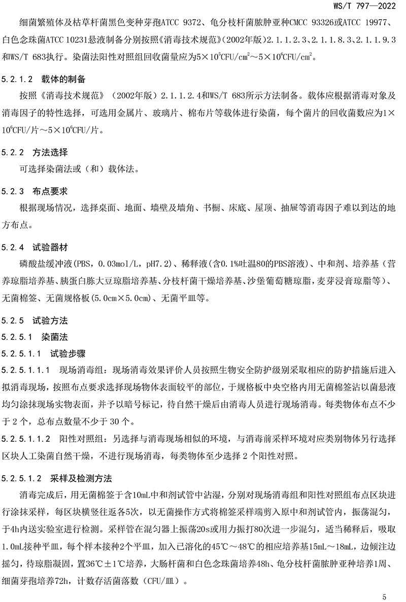
现场消毒评价标准 WS/T 797—2022
2022.05.10
上一条
行业聚焦| 赛特智能无人清洁车事业部总司理杨帆:深耕研发,,,,,,,实现室外无人驾驶清扫商业价值
2022.05.13
下一条
2021年11月尾天下医疗卫生气构数
2022.03.23
返回列表
分享至:
【网站地图】
【sitemap】