918com
首页
产品中心
配送机械人
B系列一体式配送机械人
C系列分体式配送机械人
C系列一体式配送机械人
S系列一体式配送机械人
Q系列一体式配送机械人
机械人智能货柜
无人清扫车
智赛洁 S3
智赛洁 S2
智能消毒机械人
智能消毒机械人
解决计划
智慧医院解决计划
手术室
PIVAS
消毒供应中心
磨练科
中心药房
智慧环卫解决计划
环卫案例分享
医废治明确决计划
相助与效劳
商务/项目相助
培训效劳
售后效劳
新闻资讯
企业新闻
行业新闻
媒体报道
关于918com
918com简介
品牌故事
企业文化
联系918com
中文
EN
新闻资讯
行业新闻
企业新闻
行业新闻
媒体报道
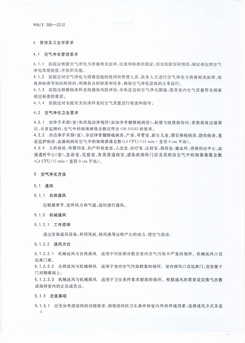
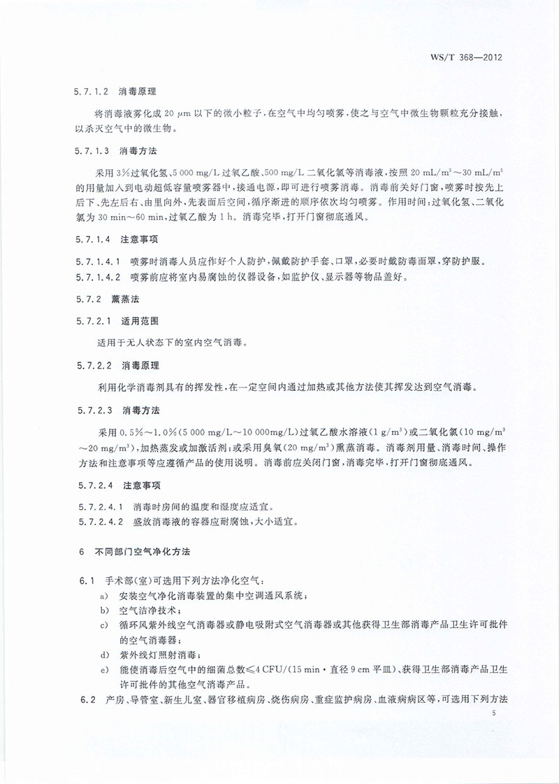
医院空气净化治理规范WS/T 368-2012
2021.01.25
上一条
消毒与灭菌效果的评价要领与标准GB 15981-1995
2021.01.25
下一条
严冬多地疫情反弹,,,,,,,,科技抗疫“特种兵“智能感控消毒机械人冲向前线,,,,,,,,对抗院感痛点
2021.01.08
返回列表
分享至:
相关新闻
2020.12.31
医院消毒卫生标准GB 15982-2012 _赛特智能SAITE
相识更多
2020.08.11
赛特智能加入制订机械人两岸共通标准——《室内物流机械人清静要求》钻研会顺遂召开
相识更多
【网站地图】
【sitemap】